新闻中心
从半年报的情况看,环保公司营收、净利润增速均同比出现明显下滑。2019 年 上半年,环保行业实现营业收入 936.40 亿元,同比增长 11.25%;实现净利润 84.36 亿元,同比下滑 13.65%。
三季度环保公司业务逐渐回复正轨,平稳向好,运营和监测公司表现优异。我们根据公司的经营情况,结合上半年的业绩,预测了部分重点公司的三季报业绩情况。

从增速来看,维尔利受益于垃圾分类政策的推广,订单和业绩增速较高。博世科、中再资环和高能环境等公司三季报业绩增速较高,碧水源三季报业绩有所释放,启迪环境依然处在业绩收缩期。
垃圾分类继续推进
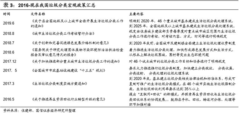
政策加码促进我国垃圾分类步入强制推进阶段
2017年3月,国家发展改革委、住房城乡建设部发布《生活垃圾分类制度实施方案通知》,提出到2020年底,我国要基本建立垃圾分类相关法律法规和标准体系,形成可复制可推广的生活垃圾分类模式,在46个城市实施生活垃圾强制分类,生活垃圾回收利用率要求达到35%以上。该方案明确了垃圾分类的强制性,并提出了可操作性更强的垃圾分类模式。随后,各部门纷纷出台相应政策,我国垃圾分类步入强制推进阶段。

全国 46 个试点城市均以意见、实施方案或行动计划的形式对垃圾分类进行了日程规划,其中 20%的试点城市已步入垃圾分类“有法可依”时代,剩余部分城市也已将垃圾分类立法工作提上日程。
上海:2018年4月,上海市颁布《上海市生活垃圾全程分类体系建设行动计划(2018-2020 年)》,对 2018-2020三年内垃圾分类体系的建设目标和具体操作方 进行了明确的规定。2019年1月,发布《上海市生活垃圾管理条例》,于2019年7月1日正式开始实施。条例明确采用四分类法将生活垃圾分为可回收物、有毒 有害垃圾、干垃圾和湿垃圾四类,同时规定个人混合投放垃圾,今后最高可罚200元;单位混装混运,最高则可罚5万元,被誉为 “史上最严”垃圾分类条例。




9月份,各地垃圾分类继续推进
9月初,河南信阳印发《2019 年信阳市城市生活垃圾分类实施方案》。
9月2日,东营市住房和城乡建设管理局起草了《东营市生活垃圾分类实 施方案(征求意见稿)》,要求到 2020 年底,全市基本建立起全链条、全覆盖的分类处理、分类运输、分类收集、分类投放体系及运行机制。
9月3日,安徽黄山市出台《黄山市生活垃圾分类管理暂行办法》市政府规范性文件,于2019年12月1日起施行。
9月11日:洛阳市发布推进《洛阳市推进城市生活垃圾分类工作实施方案》 (试行),2024 年底前,生活垃圾分类覆盖率达到 90%以上,生活垃圾回收利用率达到 35%以上,基本建成生活垃圾分类投放、分类收集、分类运输、分类处理系统。
9月16日:湖州市人民政府发布关于印发湖州市高标准开展农村生活垃圾分类处理工作实施方案的通知,
9月23日,记者从市城市管理局获悉,为更好地指导大连市城市生活垃圾分类工作,根据《生活垃圾分类制度实施方案》、《大连市城市生活垃圾分类推进工作实施方案》、《大连市创建城市生活垃圾分类达标、示范街道实施方案》等要求,编制实施《大连市城市生活垃圾分类示范街道工作导则 (试行)》。
9月24日,武汉市司法局、武汉市政府法制信息网对社会公布《武汉市生活垃圾分类管理办法(征求意见稿)》,征求意见稿主要包含管理体制、分类类别、分类投放主体与要求、分类收运管理、分类收运责任、分类处置管理、法律责任等内容。
垃圾分类有望推动 490 亿市场空间
垃圾分类是解决“垃圾围城”困境的根本对策
作为垃圾生产大国,我国早在2004年即超越美国成为世界第一垃圾制造大国。从生活垃圾清运量来看,我国近十年生活垃圾清运量不断上升,众多城市面临“垃圾围城”的困境。2017 年我国生活垃圾清运量为2.15亿吨,年增长率超 6%,无害化处置量为2.10亿吨。大量的生活垃圾不仅对大气、地下水、土壤造成严重的污染,也给我国的垃圾处置系统带来的巨大的压力。垃圾填埋和焚烧作为惯常的垃圾终端处置手段,面临着诸多的困难。部分垃圾填埋场日处理 量远超设计能力,面临无地可埋的境地,而随着城市规模的扩大,垃圾填埋场导致的交互污染问题日益严重。邻避运动的不断发生也加大了垃圾焚烧厂的选址难度。在这种情况下,实行垃圾分类促进源头减量成为破解垃圾围城困境的唯一出路。

垃圾分类推动固废产业链发展,垃圾焚烧经济效益有望提升
垃圾分类由“鼓励”转向“强制”将推动固废全产业链的变革与发展,对于前端制造、中端收运、后端处置企业都将产生积极影响。从前端来看,垃圾分类的强制推进有利于提升资源的回收率,利好再生资源回收企业的发展。以广州为例,据广州 市供销合作社统计, 广州市历年废品回收率多保持在 15%左右, 在开展垃圾分类 收集后提高至 20%左右。2017 年年初广州市城管部门提出, 要求到 2020 年废品 回收率提高至 35%。从运输端来看,不同于以往的混装混匀,现行准则要求生活垃圾投放、分类运输,严禁先分后混,这意味着大部分城市现行环卫车辆难以满足分类要求,环卫车辆需求有望提升。从末端处理来看,垃圾分类源头减量短期内可 能导致垃圾焚烧需求量的降低,产能利用率出现下滑,但焚烧质量的提高有望拉焚 烧产业整体经济效益的提升。
垃圾分类有助于提高垃圾热值,降低二噁英排放。生活垃圾的低位热值决定了生活垃圾焚烧的适宜程度。垃圾焚烧热值与垃圾焚烧的运行效率和运行成本密切相关。据《城市生活垃圾处理及污染防治技术政策》规定,焚烧适用于进炉垃圾平均热值高于 5000k J/kg 的垃圾,在考虑经济性的基础上,业内人士普遍认为 7000k J/kg, 为最佳经济低位热值点。我国生活垃圾由于干湿混放,含水量较高,热值较低。通过垃圾分类,分离生物质垃圾,对于降低垃圾含水量,提升低位热值具有明显效果。以杭州为例,据统计,在推进垃圾分类之后,其热值提升近一倍,垃圾焚烧效率和发电量均显著提升。垃圾分类带来的热值提升使得垃圾焚烧更为充分,有利于二噁英的高温分解。同时,垃圾分类减少了厨余垃圾等氯源,阻止了二噁英前体物的合 成,进一步降低了二噁英的释放量。
垃圾分类有望带动437亿厨余垃圾处置、53亿环卫设备市场空间
厨余垃圾处置+运营市场空间预计达437亿。据《关于在全国地级及以上城市 全面开展生活垃圾分类 工作的通知》,到2025年,全国地级及以上市基本建成生活垃圾分类处理系统。垃圾分类的推进将带动我国厨余垃圾处置市场的发展。1)根据《2018 年中国环卫服务行业展望》,我国人均垃圾日产生量约为1.13kg/d,而据《2018中国城市统计年鉴》,我国地级及以上市城镇人口数约为4.83亿;据统计我国厨余垃圾占比约为 50%-60% ,考虑到回收率问题,参考日本等发达国家回收比例,假设我国餐厨垃圾回收比例为20%,则我国地级 及以上市日均垃圾产量约为10.93万吨/天。目前截止2018年10月共有0.59万吨/日的厨余垃圾处理产能,因此,新增产能约为10.34万吨/天。假设吨垃圾投资额35万/吨(未查到),则新增厨余垃圾建设空间为362.04亿;2)假设厨余垃圾收运及处置价格为200元/吨,则新增厨余垃圾运营空间约为75.51亿。

环卫设备新增市场空间预计达53亿。据《关于在全国地级及以上城市全面开展生活垃圾分类工作的通知》,各地级及以上市分类后的生活垃圾必须实行分类运输,以确保全程分类为目标,建立和完善分类后各类生活垃圾的分类运输系统。垃圾分类全面开展后,我国将一改过去混装混运的局面,生活垃圾将实现分类运送。由于湿垃圾含水量高以及有害垃圾危害性高的特点,这两类垃圾将需专用车进行运送,推动前端环卫设备市场的发展。根据中国再生资源回收利用协 会的调研数据显示,我国生活垃圾中有害垃圾占比约为1%。考虑回收率问题, 假设我国湿垃圾占比为20%,有害垃圾占比为1%;湿垃圾专用车运载能力为6.8万吨,平均售价30万,有害垃圾专用车运载能力6万吨,平均售价30万。则新增垃圾运输车市场空间约为53.38亿。

